Tu maîtrises Meta Ads, tu fais du Google les yeux fermés… mais TikTok reste encore un terrain de jeu flou ?Alors que l’appli dépasse les 1,5 milliard d’utilisateurs actifs par mois, ce serait dommage de ne pas y aller sérieusement.Et la bonne nouvelle, c’est que TikTok Ads Manager a bien évolué. Nouvelles fonctionnalités e-commerce, ciblages plus puissants, automatisation intelligente... Bref, la plateforme a gagné en maturité. Voici ce qu’il faut savoir en 2025 pour ne pas rater le coche.
TikTok Shopping : le nouveau levier e-commerce à surveiller (de très près)
C’est LA grosse nouveauté. TikTok veut devenir une place de marché à part entière, à la sauce chinoise (coucou Douyin).Concrètement, avec TikTok Shopping, tu peux :
- Créer une boutique native directement sur ton profil TikTok
- Lier ton catalogue produits (via Shopify, WooCommerce, etc.)
- Faire de la pub sur des fiches produits intégrées
- Profiter de formats 100% shoppable (call-to-action, carrousels produits, etc.)

👉 Résultat : moins de frictions, plus de conversions, et une expérience utilisateur plus fluide.À tester si tu vends en B2C ou en dropshipping. C’est encore peu exploité en France, mais ça ne va pas durer.
La creative automation : merci l’IA, mais pas n’importe comment
TikTok pousse à fond ses outils d’automatisation créative, avec plusieurs nouveautés très concrètes :
- Smart Video : tu uploades des images + un script = TikTok te génère une vidéo dynamique.
- Auto-captions, traduction automatique, voix off IA : idéal pour scaler à l’international.
- Video Script Generator (en beta) : tu donnes ton produit, il te sort des idées de scripts façon UGC.
💡 Mais attention : l’UGC généré par IA, c’est bien. Le vrai UGC avec des créateurs qui parlent à leur audience = encore mieux. Mixe les deux.
Une interface plus proche de Meta (et tant mieux)
TikTok Ads Manager a fait un gros effort UX. Tu retrouves maintenant :
- Des dashboards plus lisibles
- Une structuration plus logique des campagnes
- Et surtout, le mode “Simplified Campaign Creation”, parfait pour tester vite avec du Smart Performance.

Mais si tu veux garder la main : le mode "Advanced" reste dispo. Tu peux :
- Splitter tes audiences
- Choisir tes placements
- Contrôler ta fréquence
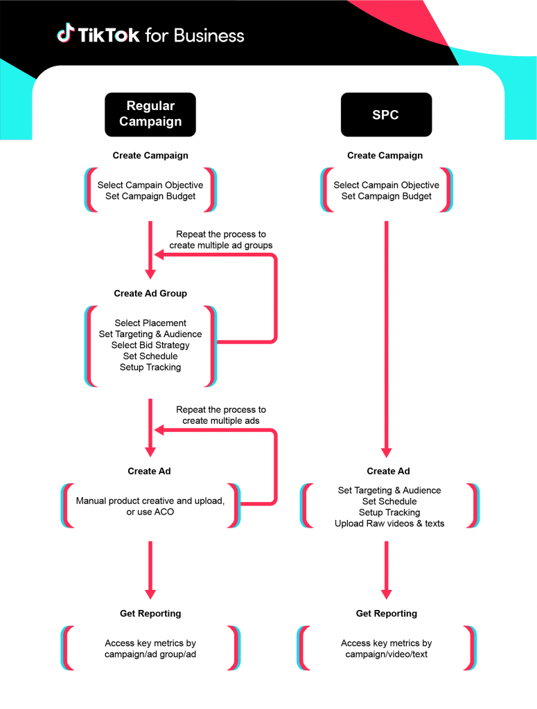
Smart Performance Campaigns (SPC) : l’automatisation version TikTok
C’est l’équivalent des Performance Max chez Google : tu partages tes assets (texte, images, vidéos), tu définis ton objectif (leads, achats, installs…)… et TikTok fait le reste.💣 Ce qui change :
- Tu n’as quasiment plus de contrôle sur le ciblage
- Mais tu profites à fond de la puissance de l’algo
- Les tests montrent des CPO compétitifs, surtout pour les verticales beauté, fashion, sport et accessoires

👉 À utiliser en complément des campagnes classiques, pour du scaling.
Des audiences plus fines (et des lookalikes plus pertinents)
TikTok a amélioré :
- Les custom audiences : visiteurs site, vues vidéo, ajouts panier, etc.
- Les exclusions (enfin !) : tu peux exclure tes acheteurs ou leads récents
- Les lookalikes : plus stables, surtout en 1% et 3%
👀 À noter aussi : les audiences de retargeting performeraient mieux en creative-led retargeting (avec un contenu adapté, pas juste du push promo).
Mesure et attribution : le tracking, ça s’améliore (mais faut rester vigilant)
TikTok Pixel s’est bien renforcé :
- TikTok Events API (équivalent du CAPI chez Meta)
- Advanced Matching pour récupérer les emails / numéros hachés
- Outils de test d’événements + Pixel Helper
Mais ne te contente pas de la data TikTok :👉 Croise avec GA4 ou un outil comme Triple Whale ou Northbeam pour avoir une vision plus complète.
En résumé
TikTok n’est plus une "plateforme pour les jeunes" : c’est un levier d’acquisition ultra performant, à condition de comprendre ses mécaniques.En 2025, les vrais enjeux pour scaler sur TikTok Ads :✅ Maîtriser la créa✅ Tester les nouvelles fonctionnalités (Shopping, SPC, IA)✅ Suivre ses perfs avec une vraie logique multi-touch✅ Combiner organique + paid pour créer des boucles virales






